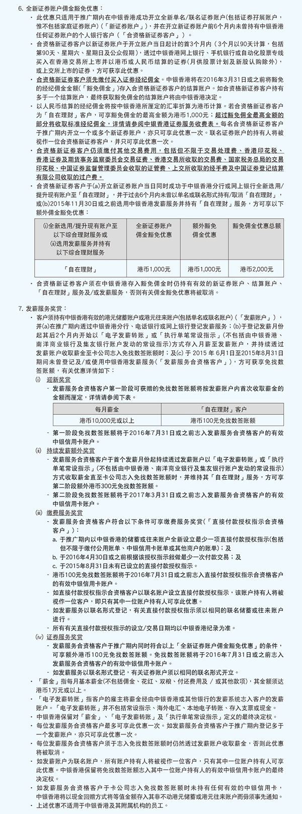
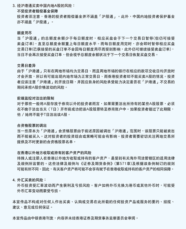
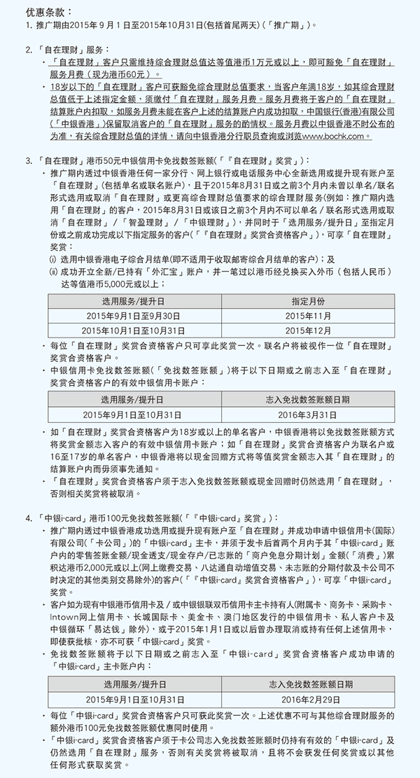
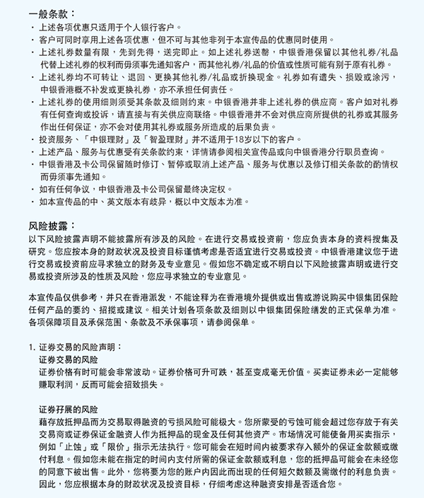
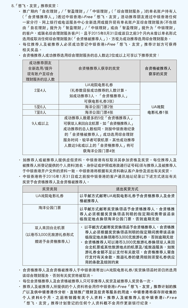
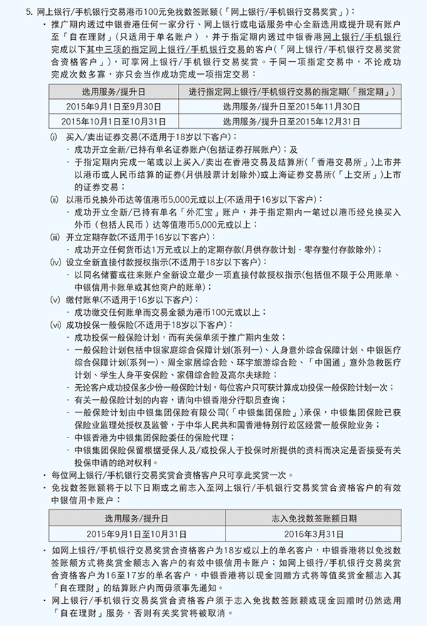
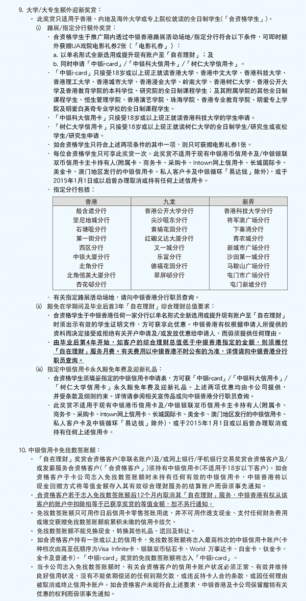
中国银行(香港)有限公司
  • ENG
  • |
  • 繁