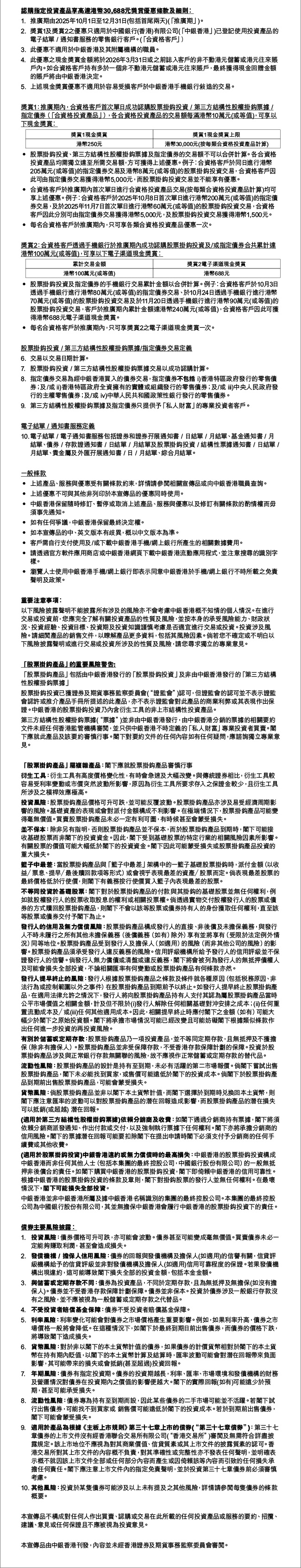
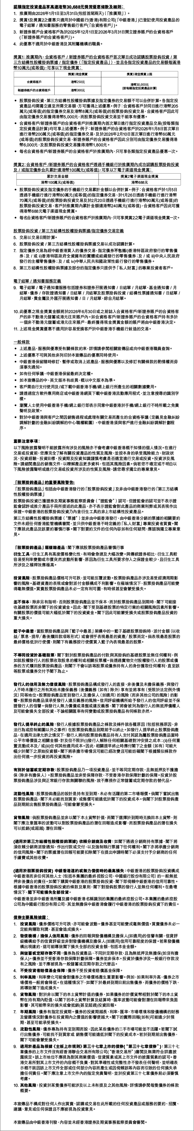
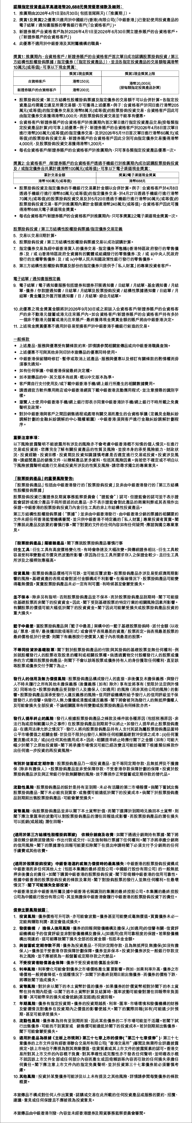
English   简 体